启德解读最新意大利国际生和计划生预注册招生简章

2020/07/29/周三 10:03

点击量:314
原创 Stephan 欧洲留学
因今年疫情的关系,意大利留学最重要的预注册流程,迟迟未见具体的流程公布,加之高考延期,北京疫情反复,导致意大利留学预注册和签证的不确定性增加。而就在7月12日凌晨12点,大使馆官方公众号突然公布了意大利【国际生】【计划生】预注册招生简章,终于让大家等到了今年意大利留学最重要的流程指导文件!
让小启带大家一起来看看:
那么今年意大利留学预注册流程有什么大体上变化呢,小启解读几个最重要的变化。
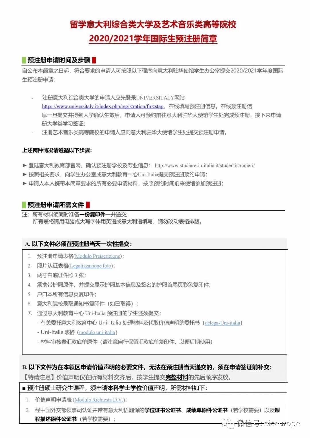
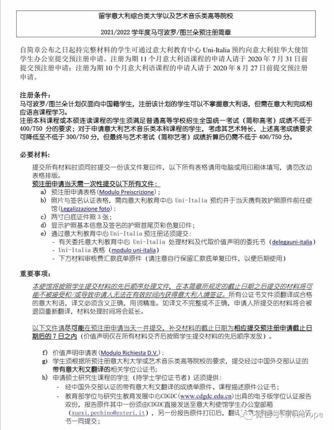
因今年疫情的影响,国际生和计划生预注册都大幅延迟了开放的时间,目前国际生预注册暂未公布截止时间,而计划生预注册的截止时间与往年一样,10个月语言课程的截止时间是8月27日。
小启建议:这个可能意大利大使馆并无考虑到中国高考延迟和大学毕业延迟等情况,暂未延长截止时间,但相信这个时间会灵活性的延长几天的(2019年预注册就延长了时间)。
同样是因为疫情的原因,今年预注册的预约形式会有改变。因每天能进入使领馆的人数会受到限制,所以每天会限制一定的预注册人数。
小启建议:同学们尽早确定预注册的专业和学校,尽早与顾问老师确定预注册的时间,以免影响后续的材料准备安排。
针对申请国际生综合性大学的学生,今年预注册增加了一个线上流程,需要在Universitaly上注册账号,并完成线上预注册的流程。
小启建议:意大利新增的这个线上预注册流程主要是针对英美等国家的国际生预注册流程,大大简化了学生预注册的程序。但针对我国的学生,因学历体制的问题,暂时是无法免除线下预注册的,因此对这部分学生来说(申请国际生综合性大学的学生)是稍微增加了一些繁琐的流程。
根据今年国际生预注册的新政,针对预注册的语言要求,国际生意大利语授课要B2证书才能免测试,如没有B2证书可参加使馆组织的面试。英语授课只要有录取通知书就可以了,暂时无需提供英语语言证书。
小启建议:因今年疫情的关系,各种英语语言证书的考试和意大利语考试都纷纷取消或者延迟了,导致很多学生都暂时考不出语言证书。使馆的新政对于这部分学生来说,是非常利好的消息,可以在预注册之后再考语言证书,确保按照学校给出的最晚时间提交就行。
最后祝大家意大利预注册顺利,签证顺利,留学成功!



