留学资讯
最新8月份雅思、托福、GRE、GMAT考试快讯来了!新增多个考点和场次!

2020/07/29/周三 10:43

点击量:331
雅思8月份复考消息通知
根据近期国内新冠肺炎疫情防控形势和雅思考点实际情况,经与教育部考试中心协商决定:
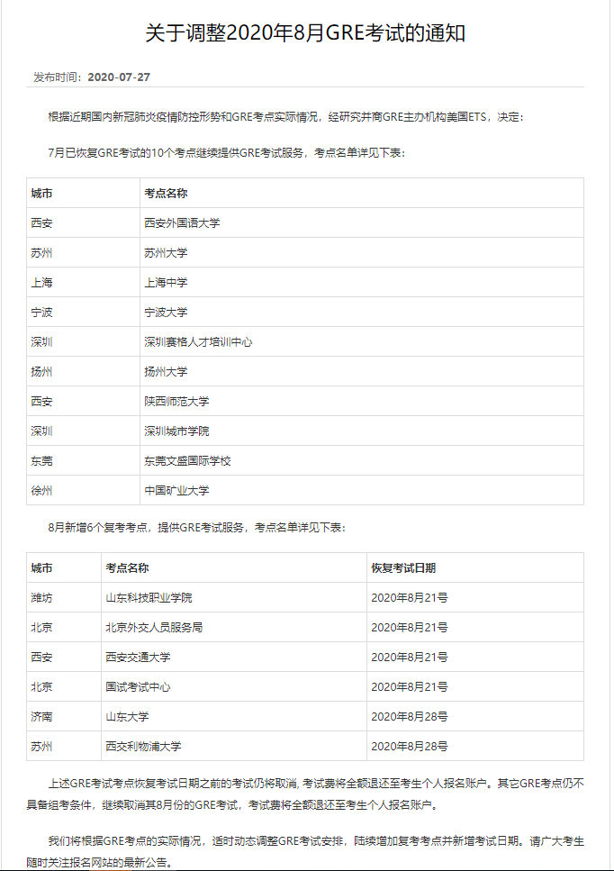
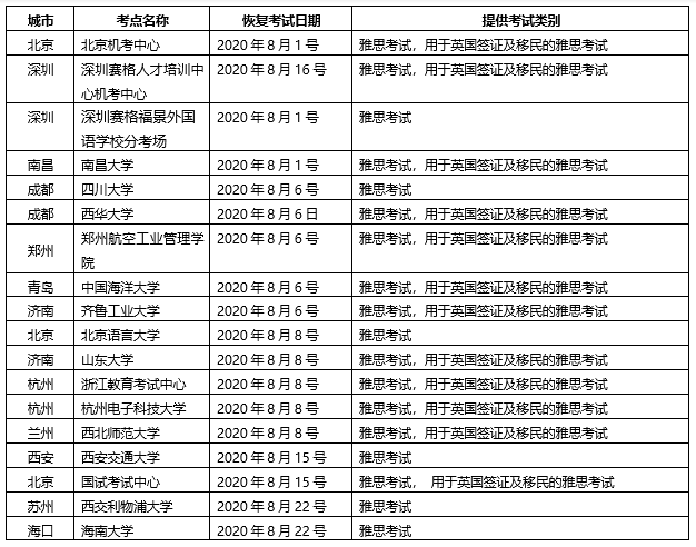
7月已恢复雅思考试的3个机考考点和12个纸笔考试考点继续提供各类雅思考试服务,考点名单及提供的考试类别详见下表:
8月新增北京机考中心和深圳赛格人才培训中心2个机考考点及15个纸笔考试考点,提供各类雅思考试服务,考点名单及提供考试类别详见下表:
托福8月份复考消息通知
GRE8月份复考消息通知
GMAT8月份复考消息通知
更多文章
留学资讯
今天咱们来扒一扒近几年超火的 “宝藏留学地”—— 爱尔兰!最近后台好多同学问爱尔兰留学的问题,比如 “爱尔兰和英国留学有啥区别?”“一年学费... 查看详情>>
发布日期:2026-02-24
阅读量:85
留学资讯
2026年1月28日,爱丁堡大学(The University of Edinburgh)启德专场线上面试会顺利举办,吸引了众多计划申请20... 查看详情>>
发布日期:2026-01-30
阅读量:137
留学资讯
一提到师范院校,家长和考生的第一反应往往是:“读师范,将来就是当老师”。这种固有印象确实有迹可循,师范院校在教师培养领域的深厚积淀,让其成为基础教育人才的重要输出地。但很多人不知道的是,如今不少师范院 查看详情>>
发布日期:2025-12-29
阅读量:413



