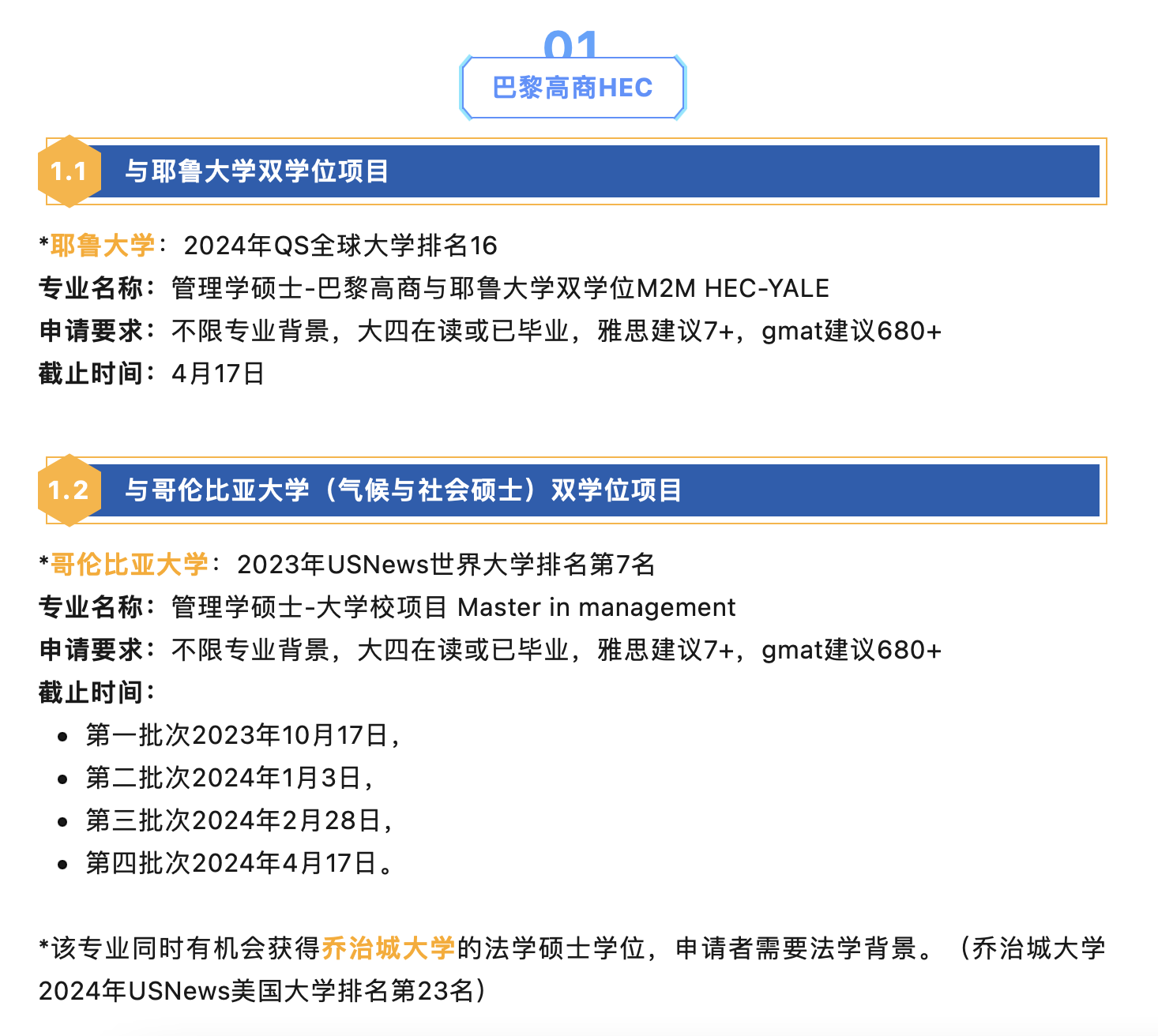
专业选择
商科重磅!#法国#端口切入还有香港美国英国名牌大学学历可能?启德品质推荐

2024/04/02/周二 17:51

点击量:110
研究生排名法国
法国高商,是法国教育机制的一大特色,以培养世界高级商业精英而闻名于世。这些学校注重严格的选拔机制和高密度的企业实践,旨在培养能够拥有持久高绩效表现的国际领袖人才。法国众多知名品牌,无疑印证了法国商业运作的成功。
去法国高商无疑是学商科最好的选择之一!近期很多申请英联邦国家失败的学生不要着急,法国入口还有很多可能!来看下世界排名,有很多优质推荐~~
启德教育已积累十余年高商申请经验。2024年3月12-13日期间,启德老师还参加了法国高等教育署北京中心针对法国留学机构的Graduate France专业培训。启德作为业内优选&重要的法国留学机构,响应号召,多次输送启德老师参加官方培训,并且获得官方证书。我们不断的学习提升,目的是为学生提供更优质的服务、同时更好的推行法国留学新政。



