汗流浃背了... 留学&考研 双线准备还是孤注一掷?这份“时间管理”计划你一定需要!

2024/08/12/周一 11:39

点击量:267
正值暑假期间,有不少小伙伴可能也在纠结,选择出国留学深造还是国内备战考研?有些同学可能会觉得,这是一个非此即彼的选择,但事实上,这两者并不是互斥的。
“All roads lead to Rome”—“条条大路通罗马”!我们可以采取一种更加开放、灵活的策略“留学与考研双线准备。
不用汗流浃背!启小德今天就为大家讲清考研&留学的时间线与双线准备的优势,一起来看看吧!
考研&留学时间线规划
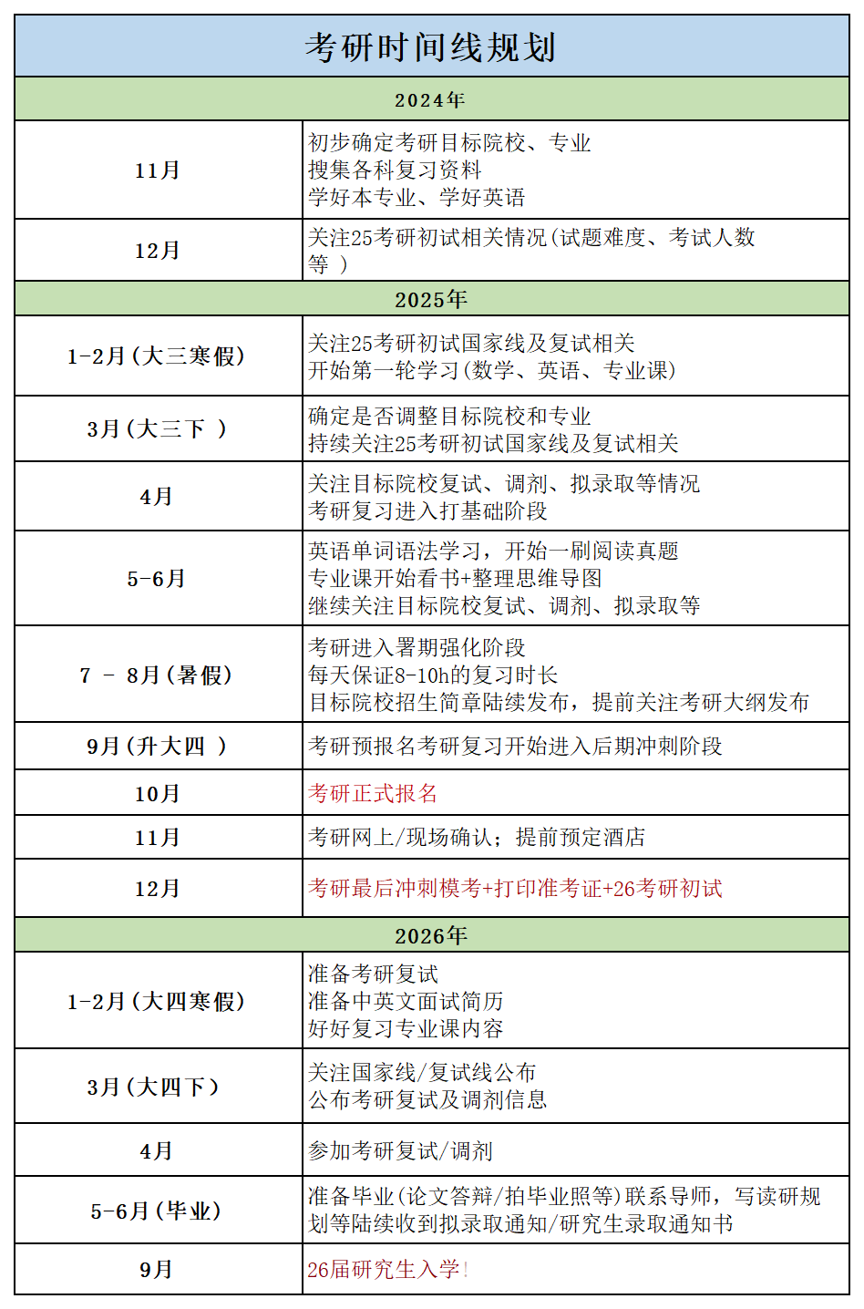
第一条线:考研时间表
国内硕士:在一般情况下,每年研究生招生考试初试的时间为12月倒数第一个或倒数第二个周末,考试科目根据所报专业的不同而有所差异,除管理类联考外,大部分专业的考试科目为英语、政治、专业课一、专业课二。
很多学生会在考试前大半年或一年左右开始复习,也就是说,计划2025年12月参加考试的考生,2024年底或最迟2025年初就会开始准备。
第二条线:留学申请时间表
以美国、英国这两个热门留学目的地国为例,美国、英国大学每年分为秋季学期和春季学期,秋季学期为8月底或9月初开学,春季学期则为1月底或2月初,大部分专业都在秋季学期正式开学,申请通道开放时间为入学前一年的9月份,截止申请时间最晚为入学当年的五月份。
各所院校的信息每年都会有一些变动,一定要紧盯你想要去的院校专业要求,一步一步按着要求完成文书和语言成绩的准备。
想省心的小伙伴也可以扫码咨询启德顾问老师,从申请到入学一站式全流程帮你理清留学这条时间线的规划!
考研&留学学制对比
国内硕士
分为专硕和学硕,专硕一般是两年;
学硕一般是三年。专硕更倾向于实践,以就业为导向
学硕更倾向于学术理论研究,如果有读博倾向,优先选择学硕。
国外研究生的学制因国家、地区、专业和学校的不同而有所差异。以下是一些常见国家的研究生学制情况:
美国硕士学制通常为2至3年,但也有部分商科专业学制较短;
英国、新加坡和中国香港的大多数硕士为一年制;
澳大利亚大部分硕士以1.5年和2年制为主;新西兰研究生课程大多为2年学制,也有部分课程为1年制或3年制;
加拿大硕士课程多为1.5年,也有部分为2年
德国正常为2年制,但一般会延长为2.5-3年不等
法国商科英文授课项目一般2年,其他专业1-2年都有
考研&留学双线准备的优势
降低风险,提高上岸率
考研和留学的双准备策略可以有效地降低风险,提高成功的可能性。如果考研或留学中的一个计划未能如愿,另一个计划可以作为备选方案,减少不确定性带来的风险。
经验积累
准备考研和留学的过程中,你可以积累大量的学术和实践经验,无论是语言能力、专业知识还是独立生活能力。
以英语学习为例,尽管考研英语在初试阶段没有听力和口语部分,但这些技能在复试阶段的面试中可能被考察,因此雅思的准备也对考研复试有所裨益。
通过同时准备雅思和考研英语,你可以提升自己的英语能力,这对于无论是考研还是留学都是非常有帮助的
历练心智
面对两种不同的挑战,可以增强你的心理素质和应对压力的能力。还可以锻炼时间管理能力,学会如何在有限的时间内高效地完成多项任务。
提供了更多的选择
采取双准备策略意味着你将拥有更多的选择。这不仅限于考研所报考的那一所学校与专业,还包括了留学选择的申请的学校、专业和国家。这种策略让你能够根据自己的需要和愿望,做出最符合你利益的决定。
免费获取留学规划方案,您可以通过以下4种方式联络我们:
1、欢迎致电启德教育客户服务中心400-1010-123;
2、欢迎 点击这里 进行网络咨询;
3、添加启德官网微信,可立即咨询;
扫一扫 立即咨询
4、填写表单,我们会在1-3天内为您提供专业的服务。
免费获取留学规划方案,您可以通过以下4种方式联络我们:
1、欢迎致电启德教育客户服务中心400-1010-123;
2、欢迎 点击这里 进行网络咨询;
3、添加启德官网微信,可立即咨询;
扫一扫 立即咨询
4、填写表单,我们会在1-3天内为您提供专业的服务。
更多留学资讯



