留学新闻
德国APS审核部再次敞开绿色通道,免面谈政策又来啦

2021/03/24/周三 14:04

点击量:71
太原全年龄段德国留学政策
德国APS审核部再次敞开绿色通道

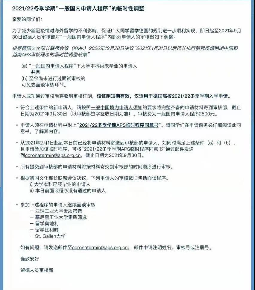
1、从2021年2月1日起至今,尚未进行过APS审核的国内本科在读生都是符合免面谈条件的,不限申请德国高校本科或硕士。

申请人须在申请材料中附上“2021/22冬季学期APS临时程序同意书”。请同学们在申请前务必仔细阅读此同意书,了解其内容。
免费获取留学规划方案,您可以通过以下4种方式联络我们:
1、欢迎致电启德教育客户服务中心400-1010-123;
2、欢迎 点击这里 进行网络咨询;
3、添加启德官网微信,可立即咨询;
4、填写表单,我们会在1-3天内为您提供专业的服务。
免费获取留学规划方案,您可以通过以下4种方式联络我们:
1、欢迎致电启德教育客户服务中心400-1010-123;
2、欢迎 点击这里 进行网络咨询;
3、添加启德官网微信,可立即咨询;
4、填写表单,我们会在1-3天内为您提供专业的服务。
更多留学资讯
留学新闻
当留学选择日益多元,越来越多的家庭开始关注教育的“性价比”与“确定性”。欧洲,凭借其深厚的学术底蕴、领先的科研实力、极高性价比以及极具吸引力的就业工签政策,正在成为越来越多中国学子的理想留学目的地。 查看详情>>
发布日期:2026-04-23
阅读量:35
高端留学就业竞争力学术竞争力能力提升海外升学专业选择院校选择留学机构留学生活留学费用留学政策
留学新闻
对于热爱文化历史的高中生,法国文物遗产专业是兼顾兴趣与前景的优选;对家长而言,这更是不内耗、好就业的规划方向——该领域雇佣超74万人,2026年欧盟人才缺口12万,遗产数字化岗位年增22%,且法国文化创意产业规模达1027亿欧元,是汽车工业的两倍,能让孩子将历史热爱与专业技能深度结合。 查看详情>>
发布日期:2026-04-23
阅读量:31
高端留学就业竞争力能力提升海外升学专业选择院校选择留学机构留学生活
留学新闻
从《我的世界》《战地》到《糖果传奇》,北欧仅凭不到3000万的人口,承包了全球多款现象级游戏。没有美式资本堆砌,也无日式二次元滤镜,北欧游戏设计凭啥称霸全球?想留学学游戏设计,北欧有哪些值得冲的院校?这篇攻略讲透核心优势、本硕择校、申请要点,干货拉满,启德建议你直接收藏! 查看详情>>
发布日期:2026-04-22
阅读量:65
高端留学就业竞争力能力提升海外升学专业选择院校选择留学机构
留学新闻
意大利作为文艺复兴发源地,一直是全球艺术生留学的主要目的地之一。最近十年,意大利的理工科留学也越来越受到学生们的广泛关注。去意大利留学,不仅意味着浪漫的艺术氛围、悠久的历史底蕴和世界顶尖的理工科、艺术设计、建筑、音乐、人文教育资源,还有一个非常突出的优势——性价比极高! 查看详情>>
发布日期:2026-04-22
阅读量:70
高端留学能力提升海外升学院校选择留学机构奖学金留学生活留学费用



