留学新闻
2020英国留学时间规划表

2019/12/24/周二 14:15

点击量:107
入读本科入读硕士能力提升行前准备签证办理留学考试深圳英国留学政策
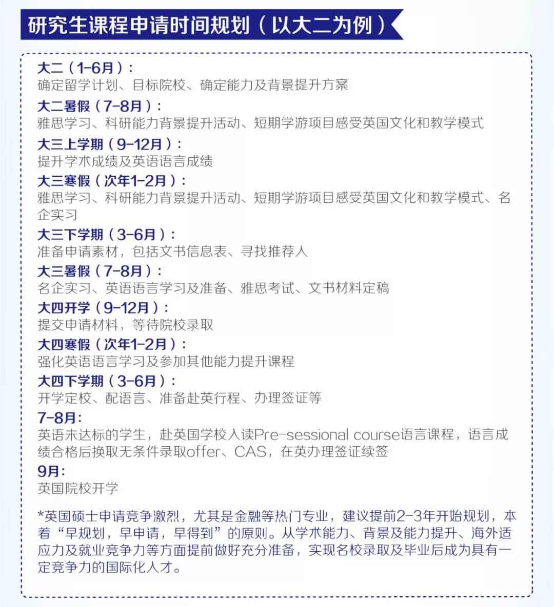
离2020年越来越近,那么英国本科及研究生课程申请的安排,让我们来看看!
更多留学资讯
留学新闻
萨塞克斯大学(University of Sussex)以卓越的学术研究、跨学科教育和全球化视野著称。学生可以参与前沿科研项目,挑战全球性议题,如气候变化、社会发展和科技创新;也可以在创新中心启动自己的创业计划,或加入国际合作项目,与来自170多个国家的师生碰撞思想。 查看详情>>
发布日期:2026-03-27
阅读量:577
高端留学就业竞争力能力提升海外升学
留学新闻
2026 年入学的同学看过来!启德教育独家联合英国和爱尔兰多所顶尖院校,为中国学生带来了2026启德专属奖学金,为你的留学之路提供特别支持!每一份奖学金都是为有梦想、有准备的你量身准备的机会。快来看看,你的心仪院校是否在列,把握属于你的专属机遇吧!
查看详情>>
发布日期:2026-03-27
阅读量:400
高端留学能力提升海外升学留学优惠启德动态留学机构奖学金留学生活留学费用
留学新闻
3 月 22 日,启德留学应邀参加英国曼彻斯特大学(The University of Manchester ) 举办的 “Future Ready with The University of Manchester” 中国见面会。活动现场,启德英国留学团队与曼大代表亲切交流,近距离感受大学最新的教育理念与发展动态。 查看详情>>
发布日期:2026-03-24
阅读量:337
高端留学就业竞争力能力提升海外升学求职就业院校选择院校来访启德动态留学机构留学生活
留学新闻
3月16日,爱尔兰都柏林大学在中国举办年度招生合作伙伴高层答谢宴。本次活动汇聚全国核心合作伙伴,围绕中长期战略合作布局、招生政策协同以及重点领域深度融合展开深入交流,搭建起高层对话与资源共享的重要平台,共同探讨国际教育合作的发展趋势与未来机遇。 查看详情>>
发布日期:2026-03-20
阅读量:390
高端留学就业竞争力能力提升海外升学专业选择院校选择院校来访启德动态留学机构



