韩国政府解除湖北籍人员入境限制通知

2020/08/12/周三 17:29

点击量:348
韩国政府从8月10日起解除对湖北籍人员的入境限制,为此武汉领事馆馆决定于8月10日起正式恢复管辖地区(湖北省、湖南省、河南省、江西省)签证申请以及签发业务
为了防范新冠肺炎的境外输入,韩国政府决定在原有签证申请材料的基础上追加部分材料,并只能申请单次签证。
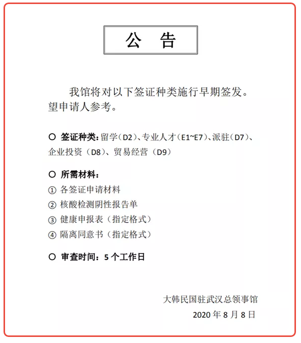
具体内容如下:
01 时间:
2020.4.13.(周一)至另行通知结束时
02 对象:
所有的签证申请者
*新签证只发单次(包括长期和短期)
03 追加材料
①新冠病毒核酸检验阴性报告单
*在签证申请日前48小时内访问‘国务院客户端’微信小程序上认证的医疗机构进行新冠病毒核酸检验。申请签证时提交医疗机构开具的新冠病毒核酸检验阴性报告单原件及‘核酸检测证明’的手机截图画面
②隔离同意书(指定格式)
③健康申报表(指定格式)
※目前暂时不接收加急签证且无论签证种类是单次还是多次,都只签发单次
启德老师温馨提示
1、湖北的学子们也能赴韩国正常学习生活了!因疫情被迫休学停学的学子,请跟学校确认复学信息和条件。
2、现在是韩国20年12月语学堂入学和21年3月本科硕士博士入学的申请黄金期,请有意向赴韩国留学的同学们,抓紧时间,越早准备,更大机会收获名校offer!详情可以联系您所在城市的启德顾问老师,获取专属的留学规划方案。
以上资讯来源:大韩民国驻武汉总领馆官网、大韩民国签证申请中心武汉中心官网。
免费获取留学规划方案,您可以通过以下4种方式联络我们:
1、欢迎致电启德教育客户服务中心400-1010-123;
2、欢迎 点击这里 进行网络咨询;
3、添加启德官网微信,可立即咨询;
4、填写表单,我们会在1-3天内为您提供专业的服务。
免费获取留学规划方案,您可以通过以下4种方式联络我们:
1、欢迎致电启德教育客户服务中心400-1010-123;
2、欢迎 点击这里 进行网络咨询;
3、添加启德官网微信,可立即咨询;
4、填写表单,我们会在1-3天内为您提供专业的服务。
更多留学资讯



