白求恩精神再现!加拿大总理称已准备好口罩、防护服等将运往中国

2020/02/13/周四 16:18

点击量:366
2020年并没有迎来一个特别顺平的开始
新冠状病毒事件无时不刻牵动着大家的心
同时加拿大截止到今天为止一共有7例确诊病例。
肺炎疫情也在国际上造成了很多的舆论和决策
但是...加拿大是一个充满爱和友善的国家
在疫情面前
一直在坚定的支持着中国
Be Strong, China! 这是2月10日温哥华YVR机场国际达到出关口的电子广告牌
同时,2月8日加拿大主流媒体The Globe and Mail(《环球邮报》)突然为多名华裔学者刊登出了“心声”:“中国严峻的疫情正在呼唤加拿大的帮助,我们应该作出反应,这是白求恩精神!”
他们在文章中说道,中国有句古话,叫做“锦上添花不如雪中送炭”。希望加拿大可以发挥白求恩医生无私的精神,专注于我们共同的人性,在这个极其困难的时期帮助中国医护工作者和公民。
而就在2月9日,正在非洲访问埃塞俄比亚的加拿大总理杜鲁多,在面对记者谈到新冠病毒疫情时宣布,目前加拿大已经准备好了口罩、防护服、以及其他医疗装备,将运往中国。
杜鲁多在讲话中说,中国为了控制疫情的扩散已经做出了很多积极的努力。加拿大将继续与中国合作,以确保他们拥有遏制这种病毒的资源。
“加拿大深知现在对于中国来说这是一个艰难而不确定的时期,因此愿意尽力提供帮助,与中国共克时艰。”
当全部人员都撤侨撤退的时候,加拿大驻华大使亲自从加拿大渥太华飞回北京,主持大局,和大家并肩作战; 大使Dom?inic Bar?ton对加拿大议?员们表?示,中国为了保护我们所?有人不被感?染,封?闭了一座1千1百?万人?口的城?市,这?是值得肯定的做法,也是令人尊重的决?定。加?拿大人对中国人张?开怀抱!
That’s why I a?m commendi?ng them f?or locking down a city of 11 million people to try to protect all of u?s not getting infected. I think it is a very worthy thin?g. I commend the?m f?or tha?t. “ — Dominic Barto?n, Canada’s Ambassador to China
来自鲍达民大使:
“我最近刚返回中国,
想告诉大家
加拿大将继续为中国人民提供支持
共同度过这个艰难的时刻!”
除了这些感动的话语
加拿大政府一直是坚定不移的支持着中国
发出了非常多的声明和特殊的政策
各所学校也纷纷发出声明
为了让大家绝对不信息延迟
01
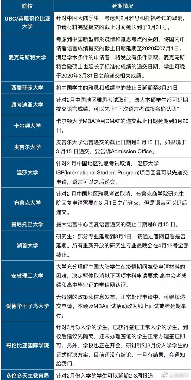
加拿大院校申请语言延期情况汇总
02
加拿大不会限制中国人入境
1月31日,Canadian Health Minister(加拿大健康部部长)Pratty Hajdu发布声明,即使美国和澳大利亚宣布禁止中国人入境,加拿大却不会与他们做出一样的决定。
Pratty Hajdu在采访中声明,加拿大目前病例数量较少,而且已经被控制隔离了,在国内被感染新冠状病毒的可能性是非常低的,公众目前不需要太过担心这一问题。
因此加拿大将不会关闭海关,持有中华人民共和国护照的学生、工作者、游客都可以合法地出入加拿大。这一决定无疑感动了所有海外华人的心!
03
WHO医疗队前往中国协助调查疫情
由于现在国内确诊的新冠状病毒患者已经超过了4万例,WHO世界卫生组织决定向中国支援。2月9日WHO派出了一支技术非常高的医疗队到北京新冠状病毒研究中心,与中国科学家一起研究治愈肺炎疫情的方法。
值得一提的是,这支雪中送炭的救援队是由来自加拿大的医疗博士Bruce Aylward带队的。
大家还记得当年帮助过我们的白求恩吗?他就来自加拿大。时隔多年,历史又一次重现在了我们的面前。
(上图中为Bruce Alyward博士)
加拿大政府官方真的为咱们这次疫情做出了非常多的贡献与帮助,这与加拿大的华人力量有着非常大的关系。在加拿大的华人非常多,凝聚力也强。渐渐地就在加拿大的主流世界有了一席之声。加上加拿大传统的多元文化“Multiculturalism”的影响(也就是认为所有种族肤色的人民为一家,都可以在加拿大的土壤上自由地生活),所以加拿大也是以人道主义出名的国家。这样善良的加拿大,你还不Pick它?
04
近期加拿大签证与航班信息
值得提的一点是虽然加拿大政府官方允许中国人入境加拿大,但是由于受到国内疫情影响的原因,为了避免人流密集导致病毒传染的情况,加拿大签证中心将延期闭关至2020年2月16日。
在这期间无法办理去加拿大学习、工作、旅游的签证,对有来加拿大计划的朋友而言,可能要稍稍往后延迟了。
与此同时,加拿大航空 Air Canada 也就肺炎疫情做出了相关声明。同样是为了避免飞机舱内人流密集不流通,而容易导致病毒传染的情况,加拿大航空也暂时停止了往来中国的飞机到2020年2月29日。
如果有加拿大签证,而且有急事儿需要来加拿大的朋友,可以选择其他航空公司如国航、东航、南航等。
05
加拿大被评为最佳留学国家第一名
就在昨天,加拿大非常荣幸地获得了由educations.com评选的全球十佳留学国家第一名!
加拿大获得第一名绝对不是空口无凭的哦!
Educations.com是非常具有公信力和实力的评分网站,它最具有特色的一点就是它的排名结果完全是由来自世界各地超过3万的留学生群体投票得出的结果,所以实用度非常高!
加拿大凭借自身顶尖的教育优势、得天独厚的地理环境优势、绝对的移民优势以及对华人的利好政策,稳居了全世界最理想的留学国家第一名,艳压美国,澳大利亚,英国,法国等热门国家!
免费获取留学规划方案,您可以通过以下4种方式联络我们:
1、欢迎致电启德教育客户服务中心400-1010-123;
2、欢迎 点击这里 进行网络咨询;
3、添加启德官网微信,可立即咨询;

4、填写表单,我们会在1-3天内为您提供专业的服务。
免费获取留学规划方案,您可以通过以下4种方式联络我们:
1、欢迎致电启德教育客户服务中心400-1010-123;
2、欢迎 点击这里 进行网络咨询;
3、添加启德官网微信,可立即咨询;
4、填写表单,我们会在1-3天内为您提供专业的服务。
更多留学资讯



