美国大使馆5月4日起恢复境内留学生赴美签证后通过率如何?

2021/05/12/周三 10:07

点击量:425
小编为你整理了一些关于留学的信息,希望对你有所帮助!
美国驻华大使馆领事处总领事表示,从5月4号开始,大使馆将对中国境内留学生开启签证工作。
根据美国最新的入境政策,对于中国等地8月1号以后开学的国际学生,可以在开学前30天直飞美国。在美国驻华大使馆的官网上,已经可以查询到北京的预约日期啦:
美国驻华大使馆领事处总领事毕文霖表示:5月4日起,在北京、上海、广州和沈阳开始对学生进行面签。
此外,美国使馆签证处官方微博也于近日表示,美国驻华使团现已开始接受学生签证(F1,J1,M1)的申请。
以下类别的游客有资格安排面签预约:
? 持F签、M签,在今年8月1日之后将开始或继续全日制课程学习的学生。
? 持有J签,在今年8月1日之后参加赴美交流计划的教授、专家和学生。
? 持I签赴美旅行记者。
? 计划赴美陪同主申请人四周以上的陪同申请。
? 为关键基础设施提供重要支持的赴美人员。
除豁免政策涵盖的签证类别,从中国大陆直接赴美旅行的其他人员仍然受到总统旅行限令的限制。
申请新签证的学生应访问 USTravelDocs.com 按步骤完成申请,所有申请按照先到先得的原则安排。
学生不得在课程开始日前120天以前进行面签。
来自中国的留学生在开学30天以内才被允许抵达美国,7月2日是此项学生豁免政策中最早的到达日期。
美国大使馆北京签证中心自开放预约起后就陆陆续续有人前往面签,但是相比以往,现场并没有太多人,等候区基本没有出现任何排队情况,根据现场同学的反馈,重开后的步骤和以前基本一致,一楼准备材料,录指纹,二楼面签。
根据现场反馈,今日北京领馆开了四个OA窗口,在她整个面签过程中大概有看到40个申请者。
目前美国在华学生签证业务已经恢复正常,近期美领馆应该会集中精力处理积压的两届学生签证。而对于大家最关心的通过率问题,据现场观察,今天的学生F-1学生签证几乎都是全部通过的,签证官问的问题基本都是非常常规的问题:
学生A
签证类型:F-1
留学阶段:本科
申请专业:计算机科学
面签问题:
? 你去哪个大学?
? 学什么专业?
? 读书的钱是谁支持你的?
? 有没有打印i20?
签证结果:通过
学生B
签证类型:F-1
留学阶段:本科
申请专业:心理学
面签问题:
? 你申请的什么专业?
? 谁帮你付学费?
? 父母是做什么工作的?
? 以后打算做什么工作?
? 准备什么时候前往美国?
签证结果:通过
学生C
签证类型:F-1
留学阶段:研究生
申请专业:电子工程
面签问题:
? 你去哪个大学?
? 学什么专业?
? 本科从哪所大学毕业?
? 过去的一年在干嘛?
? 研究项目什么时候开始?
? 有没有Study Plan?
? 申请时有没有advisor?
签证结果:通过
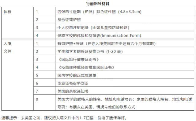
要申请签证的同学,要提前预约,同时准备好申请材料:
希望大家都能成功预约,签证顺利通过!有需要的同学赶快安排起来吧!
上述就是小编为你整理的留学内容了,更多信息请直接联系我们哦!
免费获取留学规划方案,您可以通过以下4种方式联络我们:
1、欢迎致电启德教育客户服务中心400-1010-123;
2、欢迎 点击这里 进行网络咨询;
3、添加启德官网微信,可立即咨询;

4、填写表单,我们会在1-3天内为您提供专业的服务。
免费获取留学规划方案,您可以通过以下4种方式联络我们:
1、欢迎致电启德教育客户服务中心400-1010-123;
2、欢迎 点击这里 进行网络咨询;
3、添加启德官网微信,可立即咨询;
4、填写表单,我们会在1-3天内为您提供专业的服务。
更多留学资讯



