高考英语VS雅思托福:你的分数能对应多少分?

2024/06/27/周四 17:06

点击量:1113
随着高考成绩公布,无数考生和家长开始思考未来的规划,其中不少想求学海外的学子们,都在关注着自己的高考英语分数如何对应到雅思、托福这样的国际化英语测试体系中。
高考英语作为我国基础教育中重要的英语水平测试,与雅思、托福等出国考试之间,虽然同为英语能力评估,但它们在考察内容、形式及要求上却存在诸多差异。
我们先来谈谈高考英语与雅思、托福之间的分数换算。
尽管市面上有许多换算表格和工具,但需要注意的是,这些换算结果往往只能作为参考,因为不同考试之间的评分标准和考察重点存在显著差异。例如,高考英语满分为150分,而雅思和托福则分别有自己的评分体系,其中雅思总分为9分,托福总分为120分。
根据经验进行换算,高考英语130分以上的考生,在雅思考试中可能达到6.5分或以上的水平,托福则可能对应在90分以上。但这样的换算并非绝对,因为每位考生的英语能力、应试技巧以及考试当天的发挥都会影响到最终成绩。
接下来,我们深入探讨一下这三种考试在考察内容、形式和要求上的具体差异。
01
高考英语
高考英语作为我国基础教育的重要组成部分,其考察内容主要集中在英语基础知识的掌握和应试能力上。
听力部分主要考查学生对日常交际场景的理解能力,语速适中;阅读部分多为选择题,涵盖多种文体;写作部分则侧重于书信、邮件等实用文体的表达。高考英语没有口语部分,因此考生的口语能力无法得到直接评估。
02
雅思考试
相比高考英语,雅思考试则更加注重考生的英语实际运用能力。在词汇量方面,雅思要求考生掌握至少6000个以上的词汇,并且听力、阅读、口语和写作各项对词汇的要求各不相同。
雅思听力考试强调考生在规定时间内对听到的语料的反应和理解能力。
(图片来源于雅思官网)
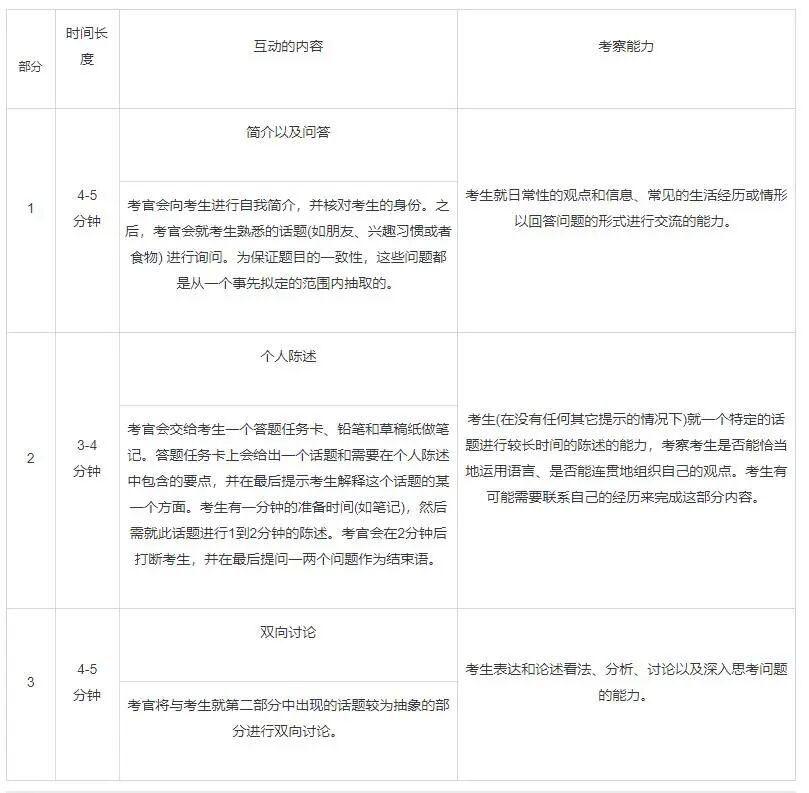
雅思口语部分采用真人一对一互动形式进行,考查考生的口语表达能力和交流能力。
(图片来源于雅思官网)
雅思阅读部分题型丰富多样,包括判断正误、summary、匹配题等。
(图片来源于雅思官网)
雅思写作部分则包含小作文和大作文两部分,要求考生具备较强的逻辑思考和写作能力。
(图片来源于雅思官网)
(图片来源于雅思官网)
03
托福考试
托福考试则更加侧重于评估考生在学术语言环境下的英语能力。
托福阅读部分会考察三篇学术性文章,每篇文章后附有10道试题。
(图片来源于托福官网)
托福听力部分则是先听材料再做题目,考查考生对学术讲座和课堂讨论的理解能力。
(图片来源于托福官网)
托福口语部分要求考生就某一学术话题阐述自己的观点。
(图片来源于托福官网)
托福考试改革后,托福写作部分则分为综合写作和学术讨论写作两部分,要求考生具备较高的学术写作能力和批判性思维能力。
(图片来源于托福官网)
综上所述,高考英语与雅思、托福在考试形式、内容和要求上存在显著差异。高考英语主要考察学生的英语应试能力,而雅思、托福则更加注重学生的英语实际运用能力和学术语言能力。因此对于出国留学的学子们来说,除了关注高考英语成绩外,还需要根据自己的留学目标选择合适的留学考试进行备考。
免费获取留学规划方案,您可以通过以下4种方式联络我们:
1、欢迎致电启德教育客户服务中心400-1010-123;
2、欢迎 点击这里 进行网络咨询;
3、添加启德官网微信,可立即咨询;
扫一扫 立即咨询
4、填写表单,我们会在1-3天内为您提供专业的服务。
启德教育 2000 年创立,在国内 43个城市布局 75 家分支机构、130 家分中心,境外设有 15 家分支机构。与全球多所世界名校深度合作,打造全链条留学服务体系,累计服务学子超百万。同时构建"国内+海外"双轨升学服务生态,提供国内高中多元升学规划、研究生推免指导,以专业化、品质化服务,助力培养具备全球竞争力的未来人才。
免费获取留学规划方案,您可以通过以下4种方式联络我们:
1、欢迎致电启德教育客户服务中心400-1010-123;
2、欢迎 点击这里 进行网络咨询;
3、添加启德官网微信,可立即咨询;
扫一扫 立即咨询
4、填写表单,我们会在1-3天内为您提供专业的服务。
更多留学资讯



