德国留学签证审核材料提交倒计时

2020/09/22/周二 10:31

点击量:389
近期看着我们的后期老师们像小蜜蜂一样辛勤滴帮助新大四的同学们整理审核材料、邮寄材料,追赶“930新政”的“小尾巴”,有些小感悟,分享给大家:
审核部的“930”新政是什么?
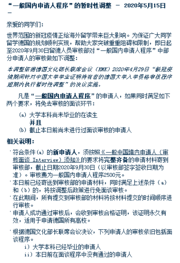
审核部常规的一般审核人面谈程序,由于新冠疫情的缘故,2020年5月15日,审核部特批今年在校的这一批准毕业生的“特惠政策”,如果在9月30日前可以将完整审核材料和审核费用提交至审核部,则可以免除面谈和笔试,直接通过材料审核方式拿到审核证书。
官网截图如下:
这里给同学们几点小提示:
1. 如果有同学有开学补考或第六学期的考试放到第七学期开学进行,请和学校尽力协调快速出分、登成绩,再打印完整6学期成绩单,做好双语密封函或公证件,再和其他材料一起递交审核部,保证所有材料一次性交齐。审核部每天会收到很多材料,按收到材料时间顺序处理,930临近,分次邮寄会增大审核部查找难度,很有可能会被误判成材料不齐,导致错过最后日期。
2. 如果有转专业、休学等特殊情况,可以与学校协调,将所有情况在一个证明中一次性写清楚,我们的后期老师会根据每个人具体的情况帮助大家修改材料、附上英文,请多和你的顾问老师联系,务必把情况尽可能写清楚,同时要注意证明材料一定要加盖校级公章。
3. 其他材料中,如果有特殊情况(如改名、复读、学校合并等情况),需要额外开证明,视具体情况做公证。
审核材料清单,请参考审核部官方网站公布的最新信息:
https://www.aps.org.cn/wp-content/uploads/211_merkblatt_verfahren_china_interview_chn.pdf
祝愿大家都能顺利赶上930的期限,顺利拿到审核证书。如果有什么疑问,欢迎咨询我哦~
免费获取留学规划方案,您可以通过以下4种方式联络我们:
1、欢迎致电启德教育客户服务中心400-1010-123;
2、欢迎 点击这里 进行网络咨询;
3、添加启德官网微信,可立即咨询;
4、填写表单,我们会在1-3天内为您提供专业的服务。
免费获取留学规划方案,您可以通过以下4种方式联络我们:
1、欢迎致电启德教育客户服务中心400-1010-123;
2、欢迎 点击这里 进行网络咨询;
3、添加启德官网微信,可立即咨询;
4、填写表单,我们会在1-3天内为您提供专业的服务。
更多留学资讯



