英政府发布1月返校新规!英国各大学第2学期开学政策汇总

2020/12/21/周一 13:34

点击量:266
时间飞逝,转眼圣诞节就要到来了,英国留学生们第一个学期的学习也接近了尾声。那么,圣诞节后的第二个学期,英国的大学又有怎样的开学计划?是否还可以继续上网课?今天,小编就给大家总结一下英国政府近期发布的春季学期返校规定以及英国部分大学已经官宣的新学期开学计划。
政府关于返校的相关规定
近期,英国政府发布了大学生春季返校相关规定。首先,在规定中,政府表示欢迎所有学生在新学期回到大学,恢复线上线下混合教学模式。
在这份文件中,政府也表示“各高校学生返校时间应该错开5周”。其中,从1月4日至1月24日的3周中,参加实践课程的学生可以根据开学时间返回校园。
这些实践课程包括以下名单中列出的课程:
而授课型硕士学生及国际学生最好能在1月25日至2月7日之间返校。
同时,为了确保返校季的安全,英国各大学还会给所有1月份返校的学生提供PCR新冠核酸检测(非强制)。因此,有意愿在抵达学校后进行核酸检测的同学可以查看自己学校的官网信息。
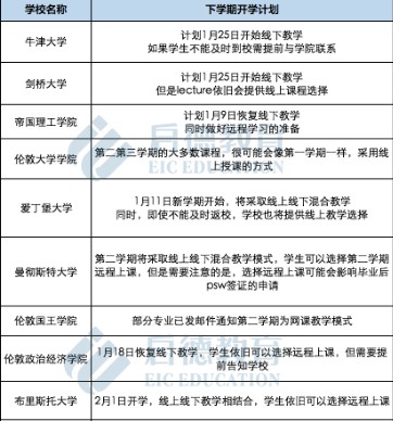
英国部分高校下学期开学政策汇总
目前,部分英国大学已经在官网更新第二学期的开学计划和开学政策了,如下表所示:
以上就是部分学校的新学期开学政策。同时,英国官方还表示英国边境对留学生是开放的,英国各大学也期待着在新的一年欢迎学生们来到校园。
同学们也应该提前做好以下准备:
提前了解自己大学面对面授课开始的时间
如果计划第二学期继续留在国内上网课,一定要提前与自己学院联系告知情况
如果计划第二学期来英国,提前联系学校,取得相关的帮助
如果已经订好机票,并且和政府要求的返校时间有所出入,不用着急改变计划,与自己的学校及时联系告知
来英国之前,提前填写Passenger Locator Form,具体如何填写可以参考以下这篇文章
免费获取留学规划方案,您可以通过以下4种方式联络我们:
1、欢迎致电启德教育客户服务中心400-1010-123;
2、欢迎 点击这里 进行网络咨询;
3、添加启德官网微信,可立即咨询;
4、填写表单,我们会在1-3天内为您提供专业的服务。
免费获取留学规划方案,您可以通过以下4种方式联络我们:
1、欢迎致电启德教育客户服务中心400-1010-123;
2、欢迎 点击这里 进行网络咨询;
3、添加启德官网微信,可立即咨询;
4、填写表单,我们会在1-3天内为您提供专业的服务。
更多留学资讯



