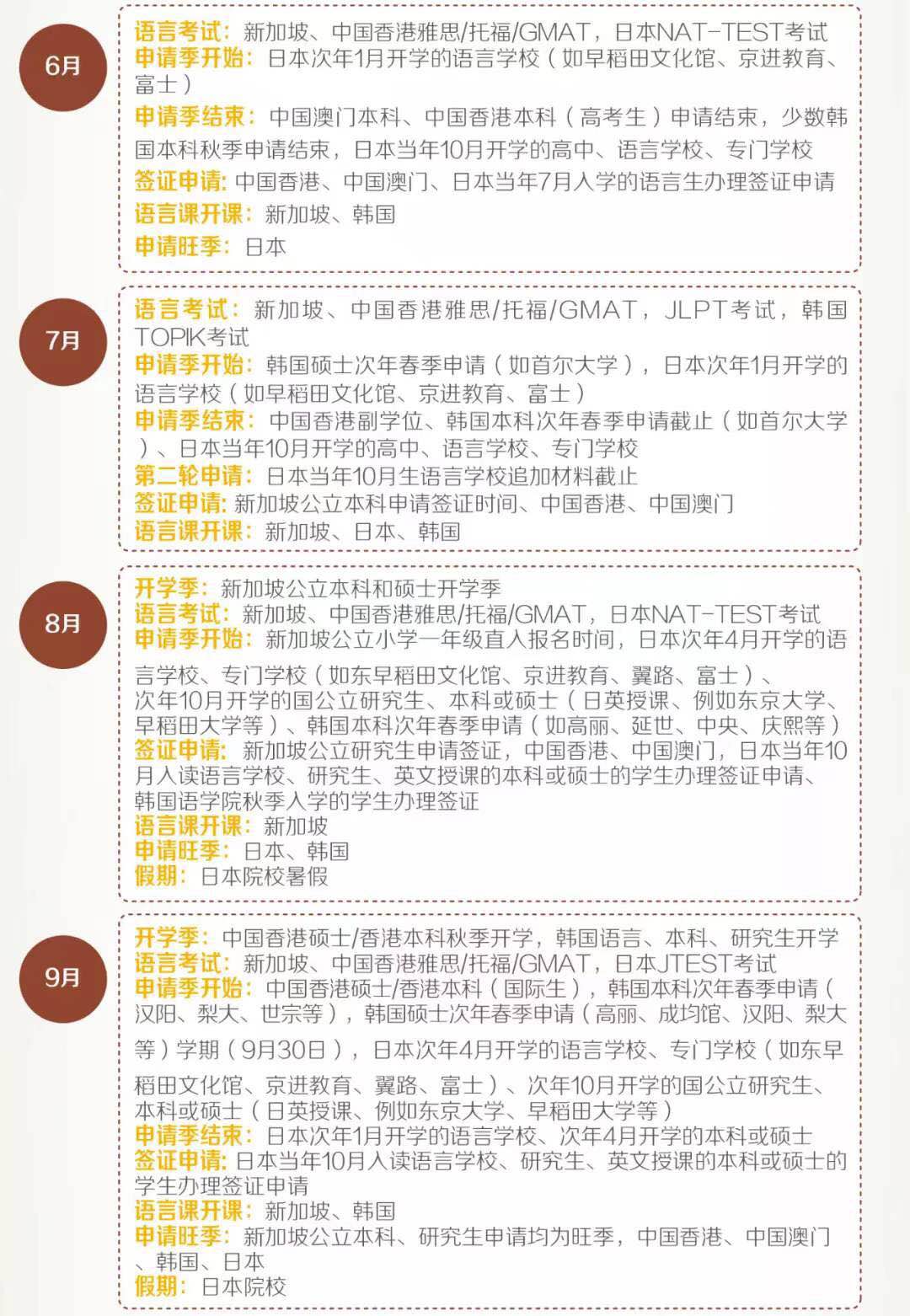
2020年亚洲留学时间规划表出炉

2019/12/26/周四 16:16

点击量:221
相对欧美诸国,日韩新马等亚洲国家因为文化差异较小、性价比较高以及同样拥有高质量的教学水平等因素,逐渐成为很多学生比较青睐的留学地。
下面小编将从时间节点、求学新政两个方面为你分享2020亚洲留学时间规划表的内容,计划去亚洲留学的你,记得收藏好!
如何规划能成功申请上亚洲的院校和专业?去亚洲留学需要注意的事项有哪些,更多留学相关问题可直接点击“在线免费咨询”预约老师1对1咨询哦~
免费咨询:启德留学重庆
1.欢迎致电启德留学重庆分公司400-1010-123
2.欢迎 点击这里 进行网络咨询
3.添加启德官方微信,可立即咨询
4.填写表单,我们会在最快时间内安排老师回访
免费获取留学规划方案,您可以通过以下4种方式联络我们:
1、欢迎致电启德教育客户服务中心400-1010-123;
2、欢迎 点击这里 进行网络咨询;
3、添加启德官网微信,可立即咨询;
扫一扫 立即咨询
4、填写表单,我们会在1-3天内为您提供专业的服务。
更多留学资讯



