德国APS审核部开启绿色通道!快来看看!

2021/03/24/周三 17:18

点击量:284
德国APS审核部开启绿色通道,免面谈政策再次来临,下面是具体信息:

小编现在带大家一起来挖一挖这个政策:
1、从2021年2月1日起至今,尚未进行过APS审核的国内本科在读生都是符合免面谈条件的,不限申请德国高校本科或硕士。
2、成功通过审核后将获得特定的审核证明,该证明不再是长期有效,仅适用于德国高校2021/22冬季学期入学申请。如果申请人申请条件不能满足当季入学,后续再申请需重新参加APS审核面谈或德适考试。
3、适用于可以拿到21/22直录,或者有条件录取的。
以下几点需要注意:
(1)APS证书是短期有效,21/22冬季入学的学生,后期如果需要转学,这个证书是否有效,这里打个问号。
(2)此次新政获得APS证书不能补审核,所以不适用于申请时要求提供补审核证书的学校。
(3)不适用本科毕业生到德国申请本科重读的。(这类学生也需要补审证书)
(4)无补审证书,大学注册可能存在风险。
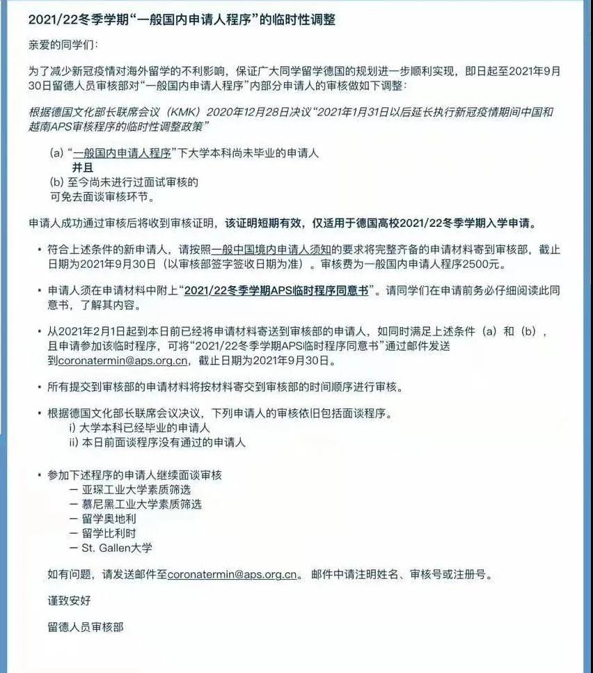
申请人须在申请材料中附上“2021/22冬季学期APS临时程序同意书”。请同学们在申请前务必仔细阅读此同意书,了解其内容。
从2021年2月1日起到本日前已经将申请材料寄送到审核部的申请人,如同时满足上述条件(a)和(b),且申请参加该临时程序,可将“2021/22冬季学期APS临时程序同意书”通过邮件发送到审核部邮箱,截止日期为2021年9月30日。
仍需继续参加面谈审核的是:
大学本科已经毕业的申请人
本日前面谈程序没有通过的申请人
亚琛工业大学素质筛选
慕尼黑工业大学素质筛选
留学奥地利
留学比利时
St. Gallen大学
机会永远青睐有准备的人,绿色通道再次开启,想要留学的你准备好了吗?快快行动吧!
免费获取留学规划方案,您可以通过以下4种方式联络我们:
1、欢迎致电启德教育客户服务中心400-1010-123;
2、欢迎 点击这里 进行网络咨询;
3、添加启德官网微信,可立即咨询;
4、填写表单,我们会在1-3天内为您提供专业的服务。
免费获取留学规划方案,您可以通过以下4种方式联络我们:
1、欢迎致电启德教育客户服务中心400-1010-123;
2、欢迎 点击这里 进行网络咨询;
3、添加启德官网微信,可立即咨询;
4、填写表单,我们会在1-3天内为您提供专业的服务。
更多留学资讯



