日本SGU项目申请解析

2020/12/14/周一 15:40

点击量:221
什么是SGU项目
SGU,全称“スーパーグローバル大学創成支援”Super Global University(超级国际化大学),其前身是之前的“G30项目”。是日本政府为了吸引优秀的外国留学生赴日留学而开设的大学英文授课项目。
2014年SGU计划正式启动,其规模相较于G30更大,招生方式也更多样。日本政府从全国775所正规大学中选出37所大学,将其分为“13所顶尖型院校”+“24所国际牵引型院校”,并拨款7.7亿日元以支援其国际化改革,彻底推荐日本大学国际化进程。
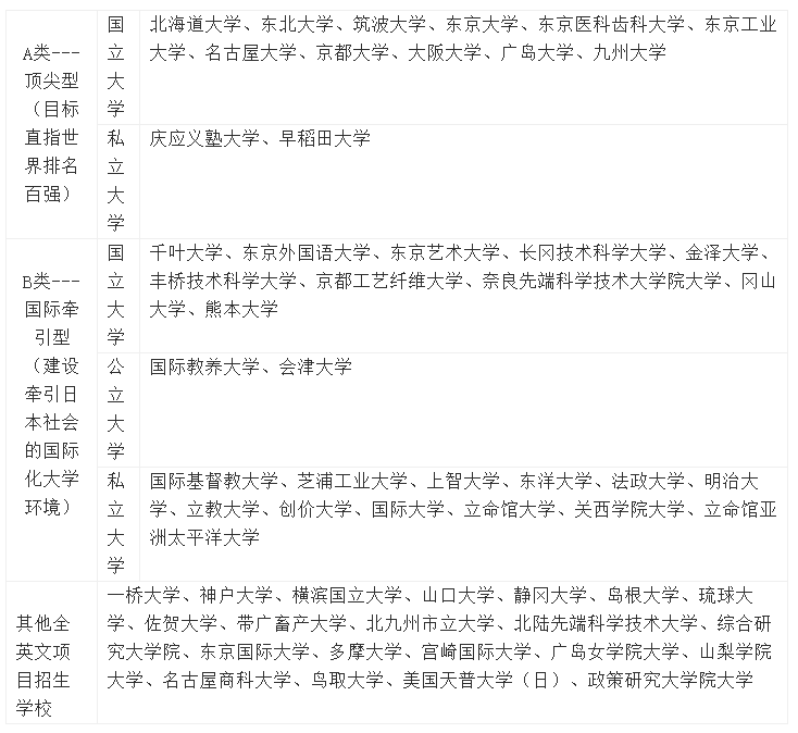
SGU分类
官方数据统计截止2016年日本大学数为775所,其中104所大学递交了加入SGU的申请,各大学也制定和规划了到2023年10年间对于该项目的国际化发展目标和预想。最终37所大学成功加入SGU项目。SGU项目所涉及的院校分为A类和B类。
SGU项目的优势
一:日语门槛低(Low Japanese threshold)
SGU项目是全英文课程项目,因此它对日语的要求门槛比较低,即使是完全没有日语基础的同学也可以放心参加。而且几乎所有学校都为学生在读英语授课项目期间,低筒免费的的日语语言课程,方便学生在日本学习、生活交流,以及今后留日工作。
二:免除笔试(Form the written test)
SGU项目的选考方式基本都是资料审查+面试的方式,不需要日语成绩证明,也不需要任何形式的书面考试。一般情况下只需提前一年开始准备,在学习申请开放两三个月之前取得满意的语言成绩。学习开放申请后,开始准备在读证明,毕业证明,成绩单,推荐信等。因为日本大学一般要求提供最新的材料,所以这类材料不宜过早准备。同时,学校外的实践经历证明也非常重要哦。
三:教学质量高、奖学金丰厚(Generous scholarship)
参与SGU项目的学习都是在日本乃至世界上声誉非常高的大学。其在全球范围内进行招生,所请的教授很多也有海外留学经历,全英文教学,教学质量也很有保证。除此之外,在日本留学,国立或者公立大学不管是本科还是研究生,不管什么专业,学费和注册费一致,仅因所处地区、城市消费水平不同,而生活费用有所差异。如申请本科,成绩优异,海可申请部分或全部学费免除,部分项目如果选择校园住宿,海免收一段时间的住宿费;如申请研究生项目,尤其是博士,研究计划优秀……
四:减轻经济负担、不走弯路(Ease the financial burden)
SGU项目可以在国内直接申请,略过了语言学校或者研究生阶段。并且,日本大学普遍每年两次开课,有秋季和春季学期,秋季学期9-10月份开学。中国大陆高中或本科毕业,申请本科或研究生项目均可保证学术生涯的无缝衔接,不会耽误时间。
SGU的劣势
一:日语不占优势
SGU项目是全英文项目,申请和就读时对日语没有硬性要求,即便入学后有免费的日文课程,学生在繁重的课业下,难以提高自身的日语水平,对将来就职非常不利,特别是如果有在日就职的计划,那么日语不好是一个非常大的局限。目前的现状是大多数英文项目的学生,大多数很难在日本找到一份理想的工作,毕业了往往是选择回国发展。
二:可选专业和学校有限
有英文授课项目(包括SGU项目)的院校虽然不少,但是并不是开放所有专业,特别是学部生,开放的专业更少。文科生专业常见的三大类:社会科学、文学、文化人类学。理科生的选择相对广泛一些。
三:竞争相对激烈
SGU项目对于申请者托福、雅思要求比较高,对于出身校以及其他综合条件也有一定的要求。而且并非只意向中国学生,对于母语是英文或者高中本科就在英语系国家就读的竞争者来说,中国学生竞争力相对不足。最重要的SGU项目每年每个专业只有少数名额,竞争还是非常激烈的。
一般申请需要提交的材料
免费获取留学规划方案,您可以通过以下4种方式联络我们:
1、欢迎致电启德教育客户服务中心400-1010-123;
2、欢迎 点击这里 进行网络咨询;
3、添加启德官网微信,可立即咨询;
4、填写表单,我们会在1-3天内为您提供专业的服务。
免费获取留学规划方案,您可以通过以下4种方式联络我们:
1、欢迎致电启德教育客户服务中心400-1010-123;
2、欢迎 点击这里 进行网络咨询;
3、添加启德官网微信,可立即咨询;
4、填写表单,我们会在1-3天内为您提供专业的服务。
更多留学资讯



