留学新闻
【TOPIK韩国语能力考】10月13日(第96回)考前提醒

2024/10/12/周六 14:01

点击量:425
呼和浩特邯郸高端留学合肥哈尔滨苏州海口入读本科入读硕士太原全年龄段惠州南宁长春大连沈阳宜昌重庆成都武汉烟台青岛专业选择院校选择济南杭州南京宁波上海汕头东莞厦门韩国福州深圳中山佛山珠海留学机构南昌昆明长沙广州石家庄郑州西安北京天津全国留学政策
参加这场考试的学生zui全的考前提醒务必记住以下几点!!(各地区的考试时间略有不同,同学们务必看清楚自己报考地区的考试时间安排哦!!!)
part 01
考试时间安排
part 02
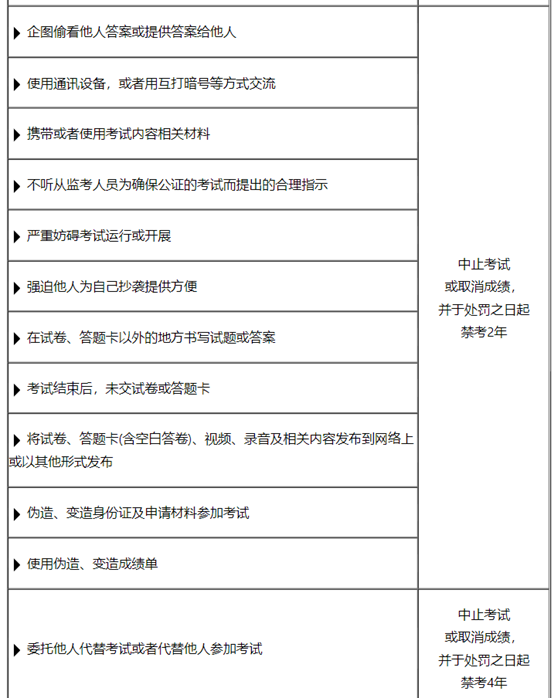
考试注意事项
part 03
考试答题注意事项
1.注意答题卡的涂写方式。(如下图):
2.注意合理安排考试时间。
考试过程中不安排单独的涂卡时间,
所以,
大家在考试过程中切记要边做题边涂卡。
注意审题。
3.考试期间,不要触碰自己的手机或其他电子设备,
否则会被判违规,成绩作废。
4.考试前分发试卷的时候
也要听清监考老师的要求,
若老师不允许翻动试卷,
切记不可以翻动,
否则也有可能判违规,
成绩作废。
part 04
考前复习tips
免费获取留学规划方案,您可以通过以下4种方式联络我们:
1、欢迎致电启德教育客户服务中心400-1010-123;
2、欢迎 点击这里 进行网络咨询;
3、添加启德官网微信,可立即咨询;
扫一扫 立即咨询
4、填写表单,我们会在1-3天内为您提供专业的服务。
免费获取留学规划方案,您可以通过以下4种方式联络我们:
1、欢迎致电启德教育客户服务中心400-1010-123;
2、欢迎 点击这里 进行网络咨询;
3、添加启德官网微信,可立即咨询;
4、填写表单,我们会在1-3天内为您提供专业的服务。
更多留学资讯
留学新闻
为助力中国学子高效规划留学路径,启德教育北京联合中国银行北京分行,将于2026年4月18日举办马来西亚留学展(北京站)。依托启德深耕国际教育30年的专业积淀与丰富院校资源,展会汇聚多所知名院校招生官,提供权威留学咨询、最新政策解读及专属签约福利,助力预算有限的家庭实现世界名校梦想,为学子搭建高性价比的国际化升学桥梁。 查看详情>>
发布日期:2026-04-16
阅读量:114
海外升学院校来访马来西亚北京
留学新闻
4月9日,韩国建国大学贵宾一行到访启德教育北京总部,启德教育留学事业部亚洲项目韩国项目主管等出席了本次交流会。 查看详情>>
发布日期:2026-04-15
阅读量:125
高端留学就业竞争力能力提升海外升学院校选择院校来访启德动态留学机构
留学新闻
近日,香港中文大学(深圳)人工智能与机器人理学硕士项目发布2025届毕业生就业质量报告。首届毕业生就业率达100%,毕业生平均年薪达32.7万元,年薪中位数为33万元,最高年薪达56.2万元。 查看详情>>
发布日期:2026-04-13
阅读量:280
高端留学就业竞争力学术竞争力能力提升海外升学求职就业专业选择院校选择留学机构留学生活
留学新闻
启德教育在北京正式发布《2026马来西亚留学报告》,基于启德多年客户服务数据与申请经验,系统解析马来西亚教育体系与特色,涵盖留学申请路径、大数据分析、以及毕业后升学与就业前景等核心内容,为计划赴马留学的学生及家庭提供翔实、可靠的决策参考。
查看详情>>
发布日期:2026-04-09
阅读量:271
高端留学就业竞争力学术竞争力能力提升海外升学求职就业专业选择院校选择启德动态留学机构留学生活留学费用专业排名院校排名



