“香港八大” 如何申请才能不踩雷?

2021/08/09/周一 15:24

点击量:76
说起中国香港的求学简直不要太美妙。一年制的硕士课程,离家近,学费低,教学质量又靠谱,在广州深圳的同学每周坐个高铁就能回家,种种优厚条件让应届的同学还是在职的朋友都为之心动。
但是哪个学校最受欢迎?录取率高?热门专业又是什么?
都说“群众的眼睛是雪亮的”,今天小启就结合启德往年申请大数据给大家说道说道!
中国香港八大公立院校
内地学生申请占比

据启德留学数据库显示,香港城市大学、香港中文大学和香港理工大学位列申请前三,主要因为这三所大学学术排名优秀,且专业设置全面,不仅囊括了内地学生赴港求学的两大热门:商科、传媒,在理工科、人文社科类专业方面的选择也都非常丰富;
香港浸会大学的申请量也不少,其中传媒类和商科类的申请占较高比例。
香港教育大学和岭南大学属于小而美的学校,专业设置较集中,香港教育大学主要在教育和人文社科方向,岭南大学主要集中在商科方向,所以每年招生人数有限,但这两所学校的师生关系更加紧密,学校给学生提供的就业指导方面详细和全面,不少专业还将实习安排进了必修课程里面。
中国香港八大公立院校
内地学生录取占比

从最近三年启德学生收到香港院校录取数据来看:68.51%的学生都被世界排名前一百的五所学校录取。
香港大学和香港科技大学,由于学校对于学生院校背景方面的要求比较高,所以相对录取的占比会小一些。
香港中文大学、香港城市大学和香港理工大学对于院校背景普通,但是其他条件特别出色的学生会给予更多面试和录取的机会,所以这三所学校每年录取的学生占据去香港读书学生的半壁江山。
申请避雷指南
根据启德数据库显示,过半中国内地申请人收到的录取集中在社会科学与管理学科,因为这个学科里面包含了香港地区最热门的商科类和传媒类专业,教育学这几年也有录取增多的趋势;
工程技术类专业的录取占比也较往年提升了2%左右,这与珠三角地区高科技产业就业机会多,申请人数增加以及该类专业录取难度相对略低有一定关系;
艺术与人文类专业的录取主要集中在语言学和艺术设计类专业,汉语言文学、环境设计这些专业在香港院校申请中不算热门,竞争也就没有那么激烈。
中国香港八大公立院校
申请流程大揭秘
大陆研究生考试形式一般是:参加年底统一的考研招生考试→通过初试→参加面试(面试前大多有成绩单和简历的审核环节)→确认录取(入学前后会有体检)
不同于这样的形式,香港研究生申请是采用的“申请和审核制”
香港研究生申请需要提供语言成绩(参加雅思/托福语言考试)& 准备申请材料→提交网申→ 参加面试(但不是所有申请专业都有面试环节)→收到offer(offer一般会预留两周时间让你决定是否缴纳占位费接受offer,根据自己意愿决定)
香港申请指南
申请材料准备什么?
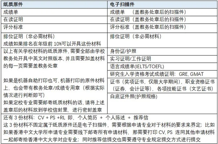
在申请材料准备方面,细致来分可以归类为在读生材料和毕业生材料,有些细微差别,参照下方表格
1.在读生(纸质原件+电子扫描件需要同步准备)

2. 毕业生 (纸质原件+电子扫描件需要同步准备)

3. 申请材料提醒点:
常被问到的样例有:评分标准样例 & 中英文对照的毕业证学位证样例,如下截图
评分标准一般有3种显示位置:① 成绩单下方 ② 成绩单背面 ③单独的一份评分标准证明(教务处可开)

中英文对照的毕业证学位证样例:

1、欢迎致电启德教育客户服务中心400-1010-123;
2、欢迎 点击这里 进行网络咨询;
3、添加启德官网微信,可立即咨询;
4、填写表单,我们会在1-3天内为您提供专业的服务。
免费获取留学规划方案,您可以通过以下4种方式联络我们:
1、欢迎致电启德教育客户服务中心400-1010-123;
2、欢迎 点击这里 进行网络咨询;
3、添加启德官网微信,可立即咨询;
4、填写表单,我们会在1-3天内为您提供专业的服务。
更多留学资讯



