留学规划
2020年英国留学时间规划表出炉

2019/12/26/周四 16:04

点击量:227
入读本科入读硕士海外升学重庆英国留学政策
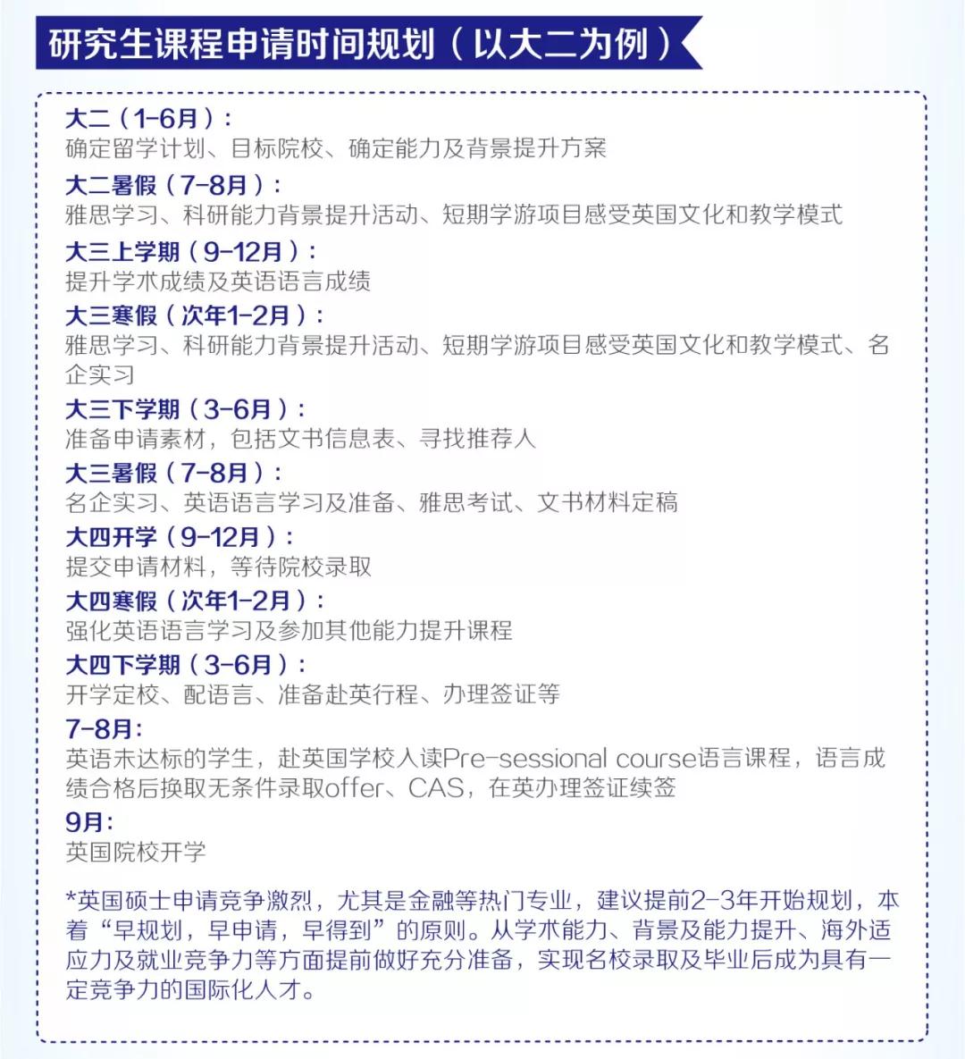
一直以来英国都是很多同学海外留学的首选。英国大学整体教学及科研实习比较强,研究生专业分布范围广,又因其学制短实践性强,就业率高而备受世界各地留学生欢迎。
今天小启将从时间节点、留学新政两个方面为你分享2020英国留学时间规划表的内容,计划去英国留学的你,记得收藏!
一直以来英国都是很多同学海外留学的首选。英国大学整体教学及科研实习比较强,研究生专业分布范围广,又因其学制短实践性强,就业率高而备受世界各地留学生欢迎。
今天小启将从时间节点、留学新政两个方面为你分享2020英国留学时间规划表的内容,计划去英国留学的你,记得收藏!
如何规划能成功申请上英国的院校和专业?去英国留学需要注意的事项有哪些,更多留学相关问题可直接点击“在线免费咨询”预约老师1对1咨询哦~
免费咨询:启德留学重庆
1.欢迎致电启德留学重庆分公司400-1010-123
2.欢迎 点击这里 进行网络咨询
3.添加启德官方微信,可立即咨询
4.填写表单,我们会在最快时间内安排老师回访
免费获取留学规划方案,您可以通过以下4种方式联络我们:
1、欢迎致电启德教育客户服务中心400-1010-123;
2、欢迎 点击这里 进行网络咨询;
3、添加启德官网微信,可立即咨询;
4、填写表单,我们会在1-3天内为您提供专业的服务。
更多留学资讯
留学新闻
萨塞克斯大学(University of Sussex)以卓越的学术研究、跨学科教育和全球化视野著称。学生可以参与前沿科研项目,挑战全球性议题,如气候变化、社会发展和科技创新;也可以在创新中心启动自己的创业计划,或加入国际合作项目,与来自170多个国家的师生碰撞思想。 查看详情>>
发布日期:2026-03-27
阅读量:576
高端留学就业竞争力能力提升海外升学
留学新闻
2026 年入学的同学看过来!启德教育独家联合英国和爱尔兰多所顶尖院校,为中国学生带来了2026启德专属奖学金,为你的留学之路提供特别支持!每一份奖学金都是为有梦想、有准备的你量身准备的机会。快来看看,你的心仪院校是否在列,把握属于你的专属机遇吧!
查看详情>>
发布日期:2026-03-27
阅读量:399
高端留学能力提升海外升学留学优惠启德动态留学机构奖学金留学生活留学费用
留学新闻
3 月 22 日,启德留学应邀参加英国曼彻斯特大学(The University of Manchester ) 举办的 “Future Ready with The University of Manchester” 中国见面会。活动现场,启德英国留学团队与曼大代表亲切交流,近距离感受大学最新的教育理念与发展动态。 查看详情>>
发布日期:2026-03-24
阅读量:335
高端留学就业竞争力能力提升海外升学求职就业院校选择院校来访启德动态留学机构留学生活
留学新闻
3月16日,爱尔兰都柏林大学在中国举办年度招生合作伙伴高层答谢宴。本次活动汇聚全国核心合作伙伴,围绕中长期战略合作布局、招生政策协同以及重点领域深度融合展开深入交流,搭建起高层对话与资源共享的重要平台,共同探讨国际教育合作的发展趋势与未来机遇。 查看详情>>
发布日期:2026-03-20
阅读量:390
高端留学就业竞争力能力提升海外升学专业选择院校选择院校来访启德动态留学机构



